DrDoctor

2023 - 2025

Appointment Confirmations

AI-driven reminders that reduce no-shows by predicting which patients are most likely to miss their appointments.

Executive Summary

Situation: To reduce NHS Trust churn and protect DrDoctor’s ARR, we focused on lowering Did Not Attend (DNA) rates, each costing the NHS ~£120, accumulating to £1.2 billion annually.

Task: The scheduling and ai pods needed to find the most cost-efficient way to help admin staff in Trusts reduce DNA rates.

Action: From Q1 2024 to Q3 2025, I led discovery, user research, and iterative testing for Appointment Confirmations: AI-driven tiered interventions that automatically ask high DNA risk patients to confirm, reschedule, or cancel at scale.

Result: The intervention reduced DNA rates by 35% across 8 Trusts, significantly easing admin workload and delivering measurable ROI to clients.

Metrics


35%

Trusts’ reduction in DNA rates.


100%

increase in Appointment Engagements from patients by introducing tiered interventions - from 30k to 60k appointment engagements.


3 million

appointments predicted with DNA Predictor.

Discovery

To see a significant reduction in did not attend (DNA) rates, confirmation callers need to scale their outreach across multiple clinics.
However, they currently lack the
resources to do so effectively.

Goal

Increase patient engagement with appointment confirmations, encouraging more patients to confirm, change, or cancel their appointments - in order to reduce DNAs and minimise slot wastage.

Identify. Intervene. Optimise.

Our results show that scaling this tiered intervention approach, asking high risk patients to confirm, change or cancel - escalating with each attempt to reach non-responsive patients - effectively reduces DNAs and eases the administrative burden.

Clinic Config

Staff can when the interventions are triggered days notice from their appointment within DrDoctor’s Staff Portal Clinic Config.


8

Trusts fully adopted Appointment Confirmations.


5,400

clinics live with Smart SMS.

First Interventions

Optimised Smart SMS & Patient Portal

DrDoctor’s Ai model helps Trusts reduce DNA rates and SMS costs by only targeting patients with a high DNA risk - asking them to Confirm, Change or Cancel.

Patients can also manage their appointments on the web-based app Patient Portal.


3500%

patient engagement with SMS Reminders after implementing ‘Confirm’ prompt. From 1% to 35%.


143k

Smart SMS sent - March 2024 and June 2024.


151k

Patients engaged with their appointments via Patient Portal - May 2024 to Feb 2025.

Second Intervention

End to end
Automated Calls

If high DNA risk patients do not respond to the first set of interventions, an automated call is triggered .

After the patient verifies, they are presented with 3 appointment engagement options to choose from - asking to confirm, change or cancel.


65%

patient engagement with automated calls.


20%

further reduction in DNAs rates when targeting high & medium DNA risk patients.

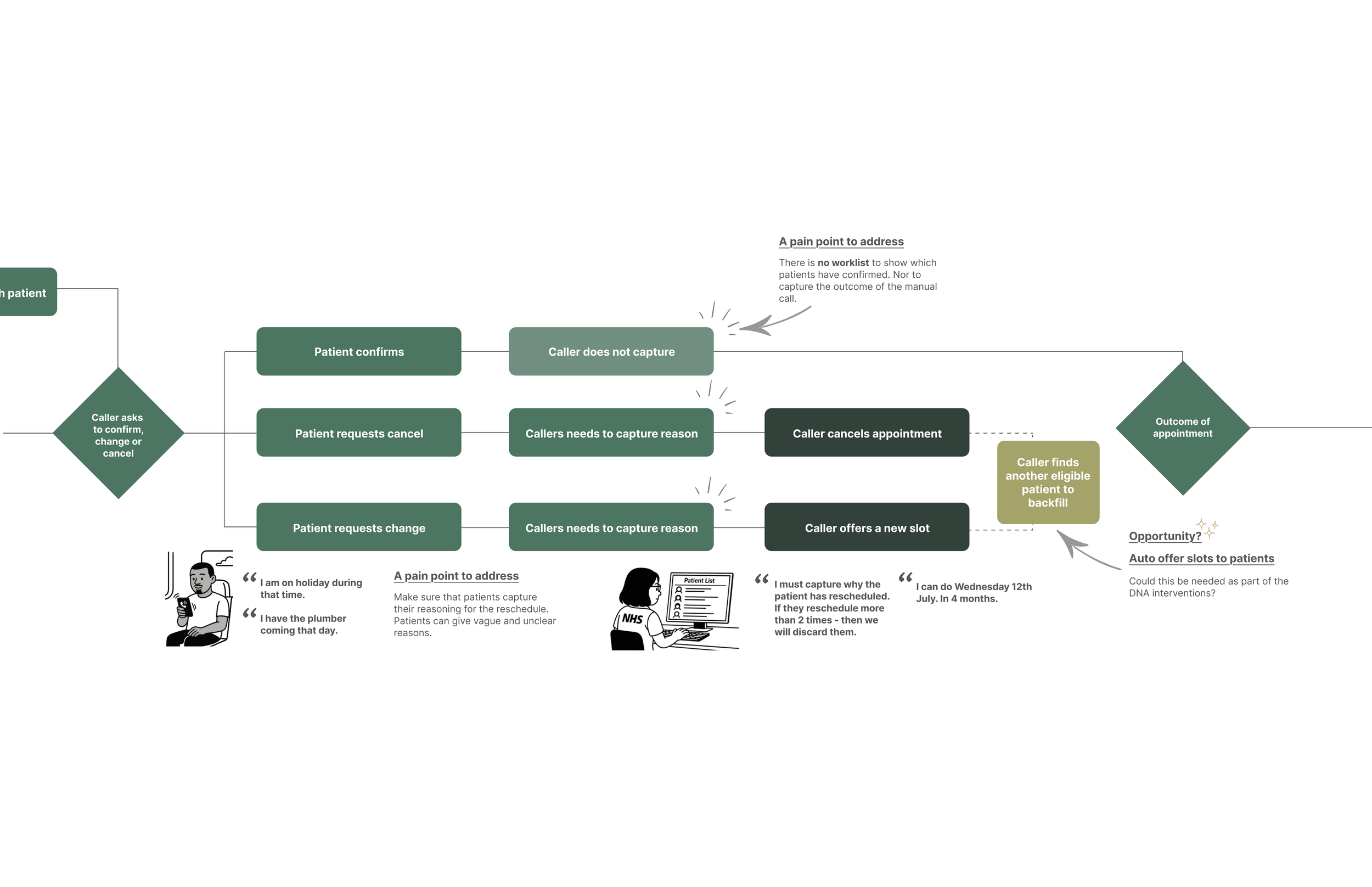
Appointment Confirmations Worklist

End to end
Smart worklist

Confirmation callers can triage which high DNA risk patients have engaged with the interventions, and escalate their efforts to make further contact with non-responding recipiants.


140%

reduction in manual call hours captured 14,000 hours captured prior to Appointment Confirmations.


100%

confirmations callers unanimously agree that worklist is intuitive.

Metrics

Challenges, Risks and Constraints


I took ownership due to no PM. Thrice.

After three PMs left the Appointment Confirmations workstream, I stepped up to lead. I ensured clarity across pods and stakeholders by communicating progress and aligning priorities. For example, I created a Product Requirements Document (PRD) that defined scope and responsibilities—helping prevent misalignment and keep momentum.


NHSE being scrapped dramatically stagnated the project.

In 2025, DrDoctor joined an NHSE-funded pilot to showcase the impact of Appointment Confirmations. Progress slowed significantly after Labour announced plans to dismantle NHSE, creating uncertainty and deprioritising a national rollout.

DrDoctor

Year

2024 - 2025

Tackling the NHS’s £1.2 Billion no-show problem with AI-powered reminders.

Appointment Confirmations

AI-driven reminders that reduce no-shows by predicting which patients are most likely to miss their appointments.

Executive Summary

Situation: To reduce NHS Trust churn and protect DrDoctor’s ARR, we focused on lowering Did Not Attend (DNA) rates, each costing the NHS ~£120, accumulating to £1.2 billion annually.

Task: The scheduling and ai pods needed to find the most cost-efficient way to help admin staff in Trusts reduce DNA rates.

Action: From Q1 2024 to Q3 2025, I led product discovery, journey mapping, and stakeholder alignment for Appointment Confirmations: an AI-driven, tiered intervention system designed to automatically prompt high DNA-risk patients to confirm, change, or cancel their appointments at scale.

I conducted on-site research and usability testing to build confidence in user needs and pain points, ensuring the solution aligned with both patient behaviour and NHS operational goals. I worked closely with engineering and data teams throughout to deliver scalable, measurable outcomes.

Result: The intervention reduced DNA rates by 35% across 5,400 clinics at 8 Trusts, significantly easing admin workload and delivering measurable ROI to clients.


3 million

appointments predicted with DNA Predictor.


100%

increase in Appointment Engagements from patients by introducing tiered interventions - from 30k to 60k.

Metrics


35%

Trusts’ reduction in DNA rates.


Team

Scheduling Pod

Senior Product Manager

2 Lead Developers

3 Developers

Engineering Manager

Senior Data Analyst

Designer (Me)

Ai Pod

Product Manager

3 Senior Machine Learning Engineers

Front end Developer

Role

Responsibilities

UX/UI Designer

User Researcher

User Testing

Strategist

Product Ownership (on the occasion of no PM)

Tools

Figma

Miro

Jira

Dovetail

Notion

Microsoft Fabric


Planning

Q1 2024 the scheduling team planned to maximise DrDoctor’s impact in hospitals by reducing did not attend (DNA) rates. However, we had large knowledge gaps which put us at medium-risk.

I facilitated a workshop with pod leadership to map knowledge gaps, assess risks, and align with execs on the need for discovery. I shaped key questions and, with the PM, defined our approach: interviews, pathway mapping, and onsite visits to build confidence and reduce risk.


Main questions scheduling domain needed to answer

Discovery

To see a significant reduction in did not attend (DNA) rates, confirmation callers need to scale their outreach across multiple clinics.
However, they currently lack the
resources to do so effectively.

Goal

Increase patient engagement with appointment confirmations, encouraging more patients to confirm, change, or cancel their appointments - in order to reduce DNAs and minimise slot wastage.

Identify. Intervene. Optimise.

Our results show that scaling this tiered intervention approach, asking high risk patients to confirm, change or cancel - escalating with each attempt to reach non-responsive patients - effectively reduces DNAs and eases the administrative burden.


Click the image for a closer look

Clinic Config

Used 40+ data points to train AI models that identify high DNA-risk patients; Clinic Config delivers targeted, automated reminders to reduce no-shows.

Challenge one 🛠️

Due to 9 years of tech debt in DrDoctor’s original reminder system, I carefully designed confirmation interventions to follow the tiered sequence and guided users on required toggles and logic for successful configuration.

Challenge two 🙅

Misunderstandings around what Smart SMS Reminders actually achieved led to low adoption among NHS Trusts. I worked closely with the Transformation (TX) team to educate staff on how to use AI-driven reminders effectively. This helped build trust and confidence in the feature, leading to a significant increase in Appointment Confirmations adoption.


8

Trusts fully adopted Appointment Confirmations.


5,400

clinics live with Smart SMS.

First Interventions

Optimised Smart SMS & Patient Portal

A Smart SMS reminder and Patient Portal that prompts patients to engage with confirm, change or cancel.

Challenge one ☎️

Challenged a scope-led solution by a seasoned PM, using research and opportunity mapping to deliver a tiered intervention that was more effective, user-friendly, and cost-efficient.

PM proposed sending 4 SMS reminders, I recommended a tiered intervention approach instead, one that escalates for non-respondents, offering a more effective, cost-efficient, and user-friendly solution

Challenge two 🏥

Although I was keen to gather user feedback from patients, clinical risk posed a challenge: patients might comment on their care experience or hospital services rather than specifically on DrDoctor’s appointment management tools.


3500%

patient engagement with SMS Reminders after implementing ‘Confirm’ prompt - from 1% to 35%.


143k

Smart SMS sent - March 2024 and June 2024.


151k

patients engaged with their appointments via Patient Portal - May 2024 to Feb 2025.

Design process.

The first iteration of Appointment Confirmations started as an experiment in Q2 2024 by optimising DrDoctor’s SMS Reminders and Patient Portal.

Press one to confirm.

End to end – Trigger an automated call to the high DNA risk patients who have not engaged with the first interventions - reminding patients of their appointments and asking to confirm, change or cancel.

Q2 2024 - Trials

Appointment Confirmations was initially considered not product–market fit during competitor analysis. To validate its potential, we ran a live patient trial to test whether engagement with the confirmation prompt would lead to increased attendance and a reduction in DNAs (Did Not Attends).

Strategically partnering with a Trust in a deprived area to mitigate any bias - I designed the conversation flow to obtain patient verification and ask the patient to confirm their attendance with dial input.

Although the three-week trial was successful, technical limitations, particularly the mispronunciation of patient names and key terms, posed a barrier to the broader adoption of automated calls.

Q3 2024 - First iteration

Following the success of patient trials and sequencing experiments, I led the design of the first iteration of automated calls - both business logic and Voice User Interface. Working closely with lead developers and the product manager, I applied MoSCoW prioritisation and Elephant Carpaccio to break down delivery into small, testable slices.

Challenge one 🧭

Developers initially proposed a simplified automated call flow that only captured confirmations.

I advocated for including cancel and reschedule options to meet patient needs and ensure adoption, and facilitated an Impact vs Effort workshop to prioritise this functionality and support story pointing for delivery planning.

Challenge two 💵

With marketing facing a tight deadline to showcase Appointment Confirmations, including the still-undefined automated calls. I collaborated with them to scope a realistic iteration, ensuring expectations aligned with what the scheduling team could feasibly deliver.

Challenge three 👋

Took ownership of automated calls after PM resignation, authored PRD, acceptance criteria, and success stories to unblock delivery and support story pointing.


65%

patient engagement with automated calls


20%

DNA reduction with automated calls alone.

Here’s a closer look.

End to end

Then, we help to optimise with Appointment Confirmations worklist.

Confirmation callers can improve booking efficiency by triaging patients who haven’t responded to automated interventions.

Design process.

End to end design process for Appointment Confirmation worklist page.

Metrics and Insights

Standard Operating Procedure (SOP) – During an NHSE-funded pilot, staff responded positively to the Appointment Confirmations worklist.

However, they encountered challenges when developing their SOP, as they were unsure about the appropriate timing for triggering each automation and when to manually contact patients who had not responded, particularly in relation to how many days’ notice before the appointment this should occur.

Continuous Discovery – I conducted qualitative research via interviews and SUS questionnaires to validate whether the current Appointment Confirmations design helps staff identify which patients require manual follow-up.

Product Analytics Recordings – During the release of Appointment Confirmations, I regularly reviewed session recordings via PostHog to analyse user behaviour. In a typical 3-hour session, staff engaged with Appointment Confirmations for only around 5 minutes.

They spent the rest of the time navigating through other products to gain a holistic view of patient engagement, helping them assess the likelihood of a slot going to waste.

Challenges, Risks and Constraints


I took ownership due to no PM. Thrice.

After three PMs left the Appointment Confirmations workstream, I stepped up to lead. I ensured clarity across pods and stakeholders by communicating progress and aligning priorities. For example, I created a Product Requirements Document (PRD) that defined scope and responsibilities, helping prevent misalignment and keep momentum.


NHSE being scrapped dramatically stagnated the project.

In 2025, DrDoctor joined an NHSE-funded pilot to showcase the impact of Appointment Confirmations. Progress slowed significantly after Labour announced plans to dismantle NHSE, creating uncertainty and deprioritising a national rollout.